融合注意力与TCN,我院人体行为识别论文跻身ESI全球Top1%高被引行列

来源: williamhill英国 作者:祝颖颖编辑人:罗园发稿时间:2026-01-12浏览次数:

根据Web of Science核心合集最新数据,学院魏雄教授指导的研究生王子樊发表的论文《TCN-attention-HAR: human activity recognition based on attention mechanism time convolutional network》成功入选 ESI(Essential Science Indicators) 全球前1%高被引论文。论文提出了一种融合注意力机制与时间卷积网络的人体行为识别创新模型,为智能穿戴、智慧医疗等场景提供了高效可靠的技术解决方案,体现了学院在智能感知与人工智能交叉领域的研究实力与学术影响力。

人体行为识别是智能感知领域的核心技术之一,在智慧养老、工业安全监护、人机交互等方面具有广泛应用。然而,传统识别模型在捕捉复杂动态行为的时序特征方面存在不足,且在多变环境下的鲁棒性较弱。针对这些挑战,论文创新性地提出了TCN-attention-HAR模型。该模型利用时间卷积网络(TCN)增强对行为序列中时序依赖关系的提取能力,并结合注意力机制自适应聚焦于关键行为片段,显著提升了模型的特征判别与动态适应能力。

                                               

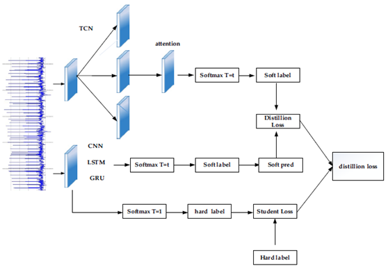
1. 知识蒸馏结构图

实验结果表明,该模型在WISDMPAMAP2USC-HAD等多个国际公开数据集上均取得了优越性能,识别准确率相较于当前主流方法有明显提升,尤其在类似上下楼梯等具有反向运动模式的行为区分上表现突出。同时,研究通过知识蒸馏技术,在保持高识别性能的前提下极大压缩了模型参数量,增强了其在资源受限设备上的部署可行性,为老人跌倒监测、工人操作行为分析等实时应用场景提供了兼具高精度与高效率的解决方案。

2. TACHAR-TeacherCNN注意力模型在USCHAD数据集上的F1分数对比

该论文发表于国际知名综合期刊《Scientific Reports》(SCIE Q1区),自发表以来受到国内外同行广泛关注,为基于可穿戴传感器的人体行为识别技术的研究与工程化落地提供了重要的理论支持与方法借鉴。